
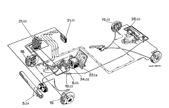
5.04 Réservoir à dépression
8.05 Valve de pression résiduelle
19. Etrier de frein
19.03 Maître-cylindre de frein
19.05 Cylindre de frein de roue, pont ar
26.03 Correcteur de freinage
27.04 Servofrein
34.01 Réservoir de liquide de frein
Schéma de freinage pour abs

5.04 Réservoir à dépression
8.05 Valve de pression résiduelle
19. Etrier de frein
19.03 Maître-cylindre de frein
19.05 Cylindre de frein de roue, pont ar
26.03 Correcteur de freinage
27.04 Servofrein
31.01 Bloc de commande
31.05 Unité hydraulique
34.02 Réservoir de liquide de frein
Caractéristiques techniquesContrôle de la pression des pneus
Consignes de sécurité importantes
Tenez compte des remarques relatives à la pression des pneus.
Vous trouverez des informations sur les pressions
de gonflage pour les pneus de votre
véhicule
dans le tableau des pressions de gonflage
situé dans la trappe ...
Dot, numéro d'identification du pneu (tin)
Conformément aux réglementations américaines
sur les pneus, tout nouveau fabricant
de pneus ou toute nouvelle entreprise de
rechapage doit inscrire un numéro d'identification
à l'intérieur ou sur le flanc de chaque
pneu produit ou rechapé.
L ...
Remarques importantes sur la pression
des pneus
Attention
lorsque la pression des pneus baisse de
manière répétée, il se peut que les jantes, les
valves ou les pneus soient endommagés. Une
pression de gonflage trop faible peut entraîner
l'éclatement d'un pneu. Il y a risque
...